beat365英国官网网站
Toggle navigation
学校首页
搜索
首页
部门简介
部门动态
公告通知
教学研究
课程建设
教育教学
历史名人
首页
部门简介
部门动态
公告通知
教学研究
课程建设
教育教学
历史名人
首页
>
课程建设
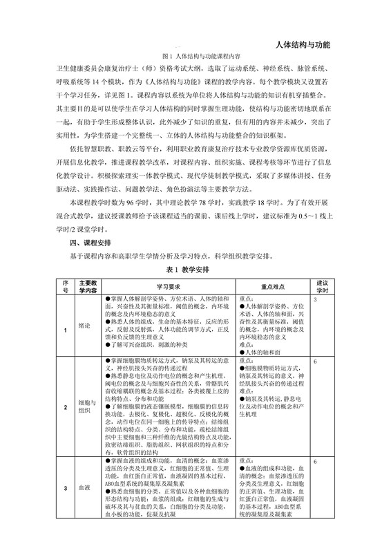
《人体结构与功能》课程标准
日期:2019-10-23 作者: 来源: 浏览量:
4
操作>>
【
收藏本页
】
上一篇:
《病理学》课程标准
下一篇:
《正常人体机能》课程标准
返回首页
关闭页面